PP Melih CETINKAYA
MELIH C.
hamburger menu hamburger menu close

Uber et Uber Eats

Système de gestion de données développé avec Laravel pour une plateforme de transport. Gestion complète des utilisateurs, trajets, paiements et réservations avec conformité RGPD.

Aperçu du projet

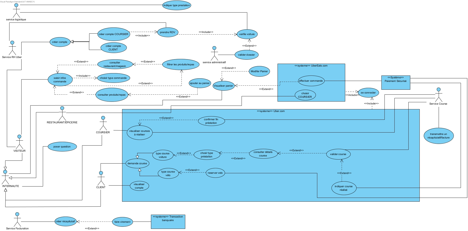
Le projet Uber est un système de gestion de données développé avec Laravel, conçu pour une plateforme de transport similaire à Uber. Il couvre plusieurs aspects clés, notamment la gestion des utilisateurs (passagers et chauffeurs), le suivi des trajets, la gestion des paiements, des réservations et des différents types de véhicules.

Ce projet intègre également des fonctionnalités avancées de sécurité et de protection des données, y compris des mécanismes de chiffrement et une forte orientation vers la confidentialité. De plus, il est entièrement conforme aux réglementations RGPD.

Le système est conçu pour offrir une expérience utilisateur fluide et performante, en exploitant Laravel pour la gestion de la logique métier et en intégrant des tests unitaires pour assurer la robustesse du code. Une analyse continue des performances et une optimisation sont mises en place pour garantir une expérience optimale.

Fonctionnalités principales

Gestion dynamique des utilisateurs

Inscription, authentification et gestion de profil via le système d'authentification natif de Laravel pour passagers et chauffeurs.

Suivi des trajets en temps réel

Gestion sécurisée des paiements et gestion fluide des réservations avec suivi en temps réel des trajets.

Système de notation et d'évaluation

Système complet permettant aux utilisateurs d'évaluer et noter les chauffeurs et passagers pour améliorer la qualité du service.

Analyse géographique avancée

Analyse géographique des trajets pour améliorer la prise de décisions et optimiser les itinéraires.

Sécurité et conformité RGPD

Mécanismes de chiffrement, protection des données et conformité complète aux réglementations RGPD.

Uber Eats intégré

Gestion des établissements et système de livraison de repas intégré à la plateforme principale.

Galerie du projet

Technologies utilisées

PHP
Laravel
PostgreSQL
SQL
Bootstrap
Node.js
Power BI
Visual Paradigm
PowerAMC
Microsoft Azure
Microsoft Teams
VS Code
Git
GitHub
Agile
MVC